方案资料下载中心

ADC,DAC,LED驱动,DC-DC,MOS,信号链芯片:ADC模数转换器,DAC数模转换器,电平转换电路,模拟开关,运算放大器,比较器,逻辑IC,马达驱动,栅极驱动,电源管理芯片:DC-DC升压恒流,DC-DC降压恒流,DC-DC同步开关降压恒流,DC-DC升降压恒流,线性恒流,DC-DC三功能降压恒流,DC-DC电压转换器,车充,快充,锂电池管理芯片,锂电保护,LDO线性稳压器 - “流明芯”专注于数模混合芯片的技术和产品落地,推动绿色智能科技发展的模拟芯片集成服务领导品牌。
放大器,比较器,高精度REF,ADC,DAC,TDC,串化/解串,RS485/RS422,MLVDS,LVDS,直流马达驱动,步进马达驱动,直流无刷马达驱动,高/低边驱动,模拟前端,AFE,射频,时钟电路,MCU,SOC,NFC,BMS锂电池管理芯片,BMS磷酸盐电池管理芯片
车规级MCU、传感器、通信芯片、BMSAFE芯片及数字隔离芯片 - MCU单片机32位Cortex-M0 MCU,超低功耗单片机,超低功耗MCU,通用型单片机,电机专用单片机,32位Cortex-M4 MCU,32位RISC-V,低成本单片机,ST兼容单片机,车规级MCU,单片机开发,Flash MCU,OTP MCU - “流明芯”专注于数模混合芯片的技术和产品落地,推动绿色智能科技发展的模拟芯片集成服务领导品牌。
下载次数:27833

産品類型

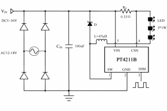
  • PT4211BE23E
    類型PT4211BE23E
    品牌CRMICRO
    描述:華潤矽威原裝正品PT4211...
  • PT4515CE89C
    類型PT4515CE89C
    品牌CRMICRO
    描述:低成本單段式高壓線性 LED 驅動芯片...
  • PT4115EE89E
    類型PT4115EE89E
    品牌CRMICRO
    描述:50V/1.5A降壓型汽車燈LED驅動...
  • Hi7003H
    類型Hi7003H
    品牌Hichips
    描述:2.5A共陽極LED恒流驅動...
  • Hi7003
    類型Hi7003
    品牌Hichips
    描述:3A驱动电流共陽極LED恒流驅動...
  • Hi7001
    類型Hi7001
    品牌Hichips
    描述:...
  • Hi7000D
    類型Hi7000D
    品牌Hichips
    描述:共陽極LED驅動IC...
  • X30
    類型X30
    品牌Hichips
    描述:...
  • PT4121
    類型PT4121
    品牌CRMICRO
    描述:20W車燈LED驅動...
  • PT4115BE89E
    類型PT4115BE89E
    品牌CRMICRO
    描述:CRMICRO華潤微品牌PT4115B...
  • MC1061
    類型MC1061
    品牌MASS CHIP
    描述:高光深度小於1%的高精度PWM調光IC...
  • PT4115B89E
    類型PT4115B89E
    品牌CRMICRO
    描述:PT4115,PT4115B89E,P...
  • DW8502
    類型DW8502
    品牌DongWoon
    描述:外圍只需要壹個電阻,無EMI...
  • DW8501
    類型DW8501
    品牌DongWoon
    描述:外圍只需要壹個電阻,無電感,電路走線簡...
  • DW3505A
    類型DW3505A
    品牌DongWoon
    描述:PWM調光線性恒流驅動IC...
  • DW8505A
    類型DW8505A
    品牌DongWoon
    描述:小體積燈條驅動IC,無頻EMI...
  • DW8506
    類型DW8506
    品牌DongWoon
    描述:線性降壓恒流驅動IC優勢:電路元件少,...
  • DW8506A
    類型DW8506A
    品牌DongWoon
    描述:WLCSP晶圓片級芯片W8506A...
  • MC1051
    類型MC1051
    品牌MASS CHIP
    描述:PWM調光深度<1%,100KHz無頻...
  • LAN1168ED
    類型LAN1168ED
    品牌GSMicro
    描述:40W車燈驅動方案驚爆價1.8元...