研究表明,LED燈的頻閃(工頻閃爍)會對人眼造成壹定的傷害。隨著人民生活水平的提高,對無頻閃燈具的訴求,越發強烈。而傳統的無頻閃方案采用“PFC+反激或BUCK”等兩級的拓撲電路實現,電路成本高,已經不適合現代LED照明發展的需要。
許多驅動電源廠家與驅動IC廠家都投入大量的人力、物力和財力來開發無頻閃方案。目前,有壹些公司推出了壹些無頻閃解決方案,外圍元件都需要增加五六個元器件。消除電流紋波,消除頻閃真的需要增加這麽多元器件嗎?去除紋波效果都很好嗎?當然是NO!
針對無頻閃方案,深圳流明芯代理的臺灣上市公司力積電子(全球第三大晶圓廠力晶集團旗下全資公司)也投入了大量的人力,也走過了壹些彎路,最終推出了高性價比的電流紋波消除芯片ZA8518A,僅需在原有頻閃方案的基礎上,在負載端加入ZA8518A及兩三個元件的簡單外圍電路,即可實現無頻閃,系統整體去紋波效果非常好,極具性價比。目前得到各大廠商壹致認可,稱是當前市場上真正去紋波效果最好的無頻閃解決方案。
壹、ZA8518A簡介
ZA8518A是臺灣力積電子股份有限公司(Zentel)創新專利設計的壹款紋波抑制芯片,是目前市場上最低成本且效果最好的紋波消除方案,全球首創的具有低功耗,多重保護功能的最簡單紋波消除電路。
ZA8518A系列極簡約100Hz/120Hz電流紋波去除控制器,能消除各種LED紋波,並可搭配PWM LED恒流驅動IC,不論是非隔離式還是隔離式,調光或非調光,都能將紋波消除(消除後紋波<1%),增加光效,提升照明品質。
二、ZA8518A特性
▲恒定電流控制與閃爍衰減器
▲最大輸出電流500mA
▲內置過溫度保護控制線路
▲內置短路保護控制線路
▲高精準定電流控制
▲TO-252, SOP8-EP 包裝
▲自動調節負載電流
▲內置緩啟動功能
▲線路簡單和容易設計
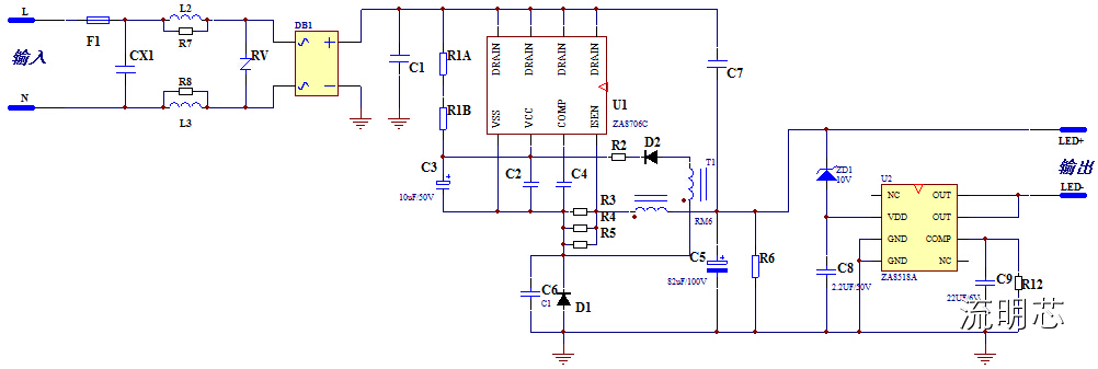
三、ZA8518A應用線路原理圖
四、ZA8518A芯片管腳圖
五、ZA8518A的實際去紋波效果圖
六、ZA8518A DEMO 應用介紹
七、ZA8518A器件選取:
IC 的VDD供電采用輸出LED燈串電壓供電提供,
VDD=VLED - VZ
需要註意:
由於我們在計算中,輸出VLED電壓是平均值,實際輸出電壓會有4-6V的漣波電壓。
漣波電壓的大小和前級輸出電解電容有關系。電容越小,漣波電壓越大。
按照上式計算出來的實際VDD 會比計算值低2-3V。
出現燈珠閃爍原因壹:
輸出LED燈珠個數相同,但是LED導通電壓不同,導致輸出電壓有所不同,從而導致VDD工作電壓有變化。如下圖:實際應用中,避免VDD電壓低端過低。
IC 的COMP補償回路
Ccom補償電容:
Ccom的容量大小,越大,消除紋波的效果會更好。
但是太大,導致消除紋波開機工作時間T(如圖所示時間)變長。
建議客戶此電容的選取在4.7uF。
IC 的COMP補償回路
Rcom補償電容:
Rcom的阻值越大,消除紋波效果會越好。
但是在測試過程中,為了消除紋波的效果越好,必然帶來效率的損耗越大。
為了得到好的消除紋波效果,減少效率損耗,並且在接受時間範圍內(比如T在1S以內)消紋波電路工作,推薦選取範圍300K-1M範圍選取。
八、ZA8518A應用電路板:
日光燈應用壹:
在輸出電流Io≦240mA 應用最為廣泛。
針對此市場,建議客戶采用ESOP8單路應用。
外部器件相比競爭對手較少。
日光燈應用二:
在輸出電流240mA≦ Io≦600mA 應用。
針對此市場,建議客戶采用
TO-252單路應用。
40W高PF無頻閃LED面板燈應用方案(輸出56V700mA):ZA8606+ZA8518A-T5 典型應用電路

18W高PF無頻閃T8 LED日光燈管應用方案:ZA8706C+ZA8518A-E8 典型應用電路







用戶評論